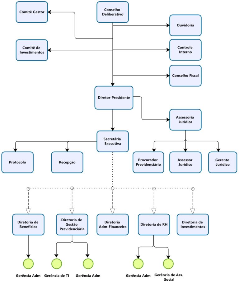
Estrutura Organizacional

IGEPREV
Visão geral de privacidade

Este site utiliza cookies para que possamos oferecer a melhor experiência de usuário possível. As informações dos cookies são armazenadas no seu navegador e desempenham funções como reconhecê-lo quando você retorna ao nosso site e ajudar nossa equipe a entender quais seções do site você considera mais interessantes e úteis.